【成功案例】丈夫當孩子面前持槍恐嚇!律師布局成功離婚並守住母子安全
法律手牽手團隊
2026.03.06

一、案件背景
小君在婚姻期間長期遭受丈夫的家庭暴力,不僅經常出現言語辱罵與肢體攻擊,甚至出言威脅,家庭生活始終籠罩在恐懼與不安之中。某次衝突中,丈夫的行為更加失控,除了對小君拳打腳踢,甚至當著孩子的面掏出槍枝進行恐嚇,小君與孩子的安全就這樣暴露在危險之中。警方接獲通報後,當場以現行犯將其帶回處理。
小君趁此機會帶著小孩搬離原處所,與丈夫分居,以保孩子與自身安全。然而,丈夫在被釋放後並未收斂,以探望小孩之名行拿到鑰匙之舉,並再次出現相同恐嚇行為,對小君與孩子造成持續的威脅與心理壓力。最終在紀律師的協助下,具狀向地檢署建請聲請羈押,最終法院裁定准予羈押,成功防止其再度對家人造成傷害。紀律師同步向法院提出離婚聲請,開啟捍衛小君與孩子安全的戰爭。
二、法律核心
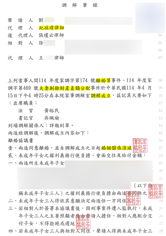
在本案中,紀律師採取「全面性一站式解決」策略,不僅成功讓兩造同意離婚,更透過具有法律強制力的法院調解筆錄,將子女監護、扶養義務、公司股權、剩餘財產以及刑事責任一併處理完畢 。
在子女權益與安全防護方面,雙方約定三名未成年子女之權利義務由兩造共同行使負擔,並尊重子女意願決定與哪一方同住 。為了應對相對人潛在的入監風險,筆錄中特別設定了自動銜接條款,明定若相對人因刑事案件遭入監執行,子女的主要照顧權應立即由聲請人小君擔任,相對人必須配合交付子女,不得藉故延宕 。
針對剩餘財產分配,律師採取了「分期給付與行為約束掛鉤」的巧妙設計。最為資產較多的小君,雖然同意給付相對人新臺幣 108 萬元並以每月 3 萬元分期支付 ,但條款中明確規定,若相對人因任何案由入監服刑,小君將立即停止支付,且未清償的債務直接視為消滅 。這種機制不僅保障了小君的經濟自主,更在無形中轉化為對相對人行為的強力約束力。
為了確保小君與孩子能從此遠離威脅,律師在筆錄中植入了三道「百萬級」的懲罰防線:相對人必須歸還小君租處鑰匙與遙控器,承諾不持有任何竊錄影音檔案,且不得對外散布不利小君的謠言;若日後違反上述約定或導致小君名譽受損,相對人每一項違約行為皆須賠償懲罰性違約金新臺幣 100 萬元 。
最後,這份調解能順利談成的關鍵籌碼,在於小君展現訴訟和解之善意,同意出具撤回告訴狀或求刑建言書,請求地檢署或法院給予自新機會,以此作為換取嚴苛安全條款的籌碼。這種「以退為進」的做法,成功的讓雙方達成共識,為小君與孩子爭取到真正的平靜生活。
三、案件啟示
許多遭受家庭暴力的人,往往因為害怕衝突升高、擔心孩子、或認為「家務事不應外揚」,而長期隱忍。但事實上,暴力行為只要沒有被制止,往往會不斷升級,甚至可能發展成更嚴重的人身危害。本案中,丈夫從言語威脅、肢體暴力,最終甚至出現持槍恐嚇的情形,已經對家庭成員造成極大的心理壓力與安全風險。幸好小君在關鍵時刻選擇求助,並在律師協助下透過法律手段保護自己與孩子,成功終止這段充滿恐懼的婚姻。
法律存在的目的,正是為了在這樣的時刻提供保護與出口。當婚姻關係已經建立在恐嚇與暴力之上時,離開並不是失敗,而是為自己與孩子重新找回安全與尊嚴的重要一步。
四、呼籲
如果你或身邊的人正遭遇家庭暴力,請不要獨自承受這一切。無論是言語威脅、肢體傷害、持續騷擾,甚至是恐嚇行為,都可能構成家庭暴力。透過報警、聲請保護令、蒐集證據,以及尋求專業律師協助,都能讓法律成為保護自己與家人的力量。每一段婚姻都應該建立在尊重與安全之上。當暴力出現時,勇敢尋求協助,不只是為了自己,更是為了孩子與未來的人生。
即刻加入法律手牽手官方帳號 ,我們提供溫馨的免費諮詢,為您初步評估案件處理方向,並及時判斷是否需要律師協助。如你也正面對扶養費難題,即刻加入法律手牽手詢問,或是撥打免費諮詢專線 0800-580-979,我們會與您共同面對婚姻難題。
即刻線上諮詢Line @lawhand


【成功案例】十年異國婚姻成無聲牢籠:法院認定宗教文化控制構成離婚事由
小文(化名)在一段長達十年的跨國婚姻中,長期遭受配偶以宗教與文化為名的高度控制,從外在穿著、社交行為到生活細節皆失去自主空間,並在高壓環境下造成嚴重身心傷害。隨著控制行為進一步影響子女教育,小文為守護自己與孩子的未來,決定提起離婚訴訟。 本案由洪宇謙律師承辦,成功說服法院認定該等行為已構成《民法》第1052條第2項所稱之重大事由,並在親權爭議中,透過「主要照顧者原則」與「最小變動原則」,協助小文擔任主要照顧者並單獨行使未成年子女重大事項處分權。

【成功案例】家暴不一定要有傷口:律師助受暴母女揭穿「管教」謊言
本案講述當事人小佳長期遭受丈夫身體侵害與語言暴力,甚至連年幼女兒也一併受害。面對丈夫以「情緒失控、管教行為」為由的辯解,張嘉仁律師採取「證據先行」策略,透過系統性整理報案筆錄、通報紀錄、錄音與監視器畫面,成功將抽象的精神折磨轉化為法院認可的客觀事實。最終法院認定該行為已構成「精神上不法侵害」且有「繼續受暴之虞」,核發通常保護令。本案提醒大眾:家暴不一定得見血,長期的恐嚇與控制同樣受法律制裁,專業法律諮詢能協助受暴者串連零散證據,築起安全防護網。

【成功案例】沒有家暴、沒有外遇,也能離婚?長期分居成關鍵理由
小程與妻子結婚後不久,妻子即帶著剛滿月的孩子返回娘家長期居住,雙方分居長達12年。儘管小程持續匯款、嘗試挽回婚姻,仍無法改變名存實亡的關係。妻子甚至不同意離婚,使案件進入訴訟程序。 本案核心在於,長期分居是否構成《民法》第1052條第2項所稱「難以維持婚姻之重大事由」。承辦律師透過證人證詞、對話紀錄與分居時間軸,將零散事實轉化為客觀破綻證明,成功說服法院認定婚姻已生重大破裂,最終判決離婚。 本案提醒,即使沒有家暴或外遇,只要婚姻關係已客觀無法繼續維繫,仍可能依法訴請離婚。關鍵不在情緒,而在證據。


